John Broskie's Guide to Tube Circuit Analysis & Design
November 21 2025 
  Post Number 628
       

 

Happy Thanksgiving
I love the Thanksgiving holiday. I see it as THE day to celebrate food, wine, and family. (Just in case anyone in my family reads this, I thought it wise to add family to the list.) In decades past, I put a huge amount of effort into making special dishes, such as onion jam, spicy Cajun stuffing, bourbon-infused pumpkin pie, Cointreau-laced cranberry relish…

Black Friday, in contrast, I pretty much ignore—usually, that is. This time I will be looking for sales of the Wiim Ultra music streamer. You might be wondering (my wife will certainly be wondering): why, when I already own one? It turns out that the Wiim Ultra not only sports a subwoofer output signal (mono), but it can time align the main loudspeaker and the subwoofer. This is what I am doing now, but with a secondary Wiim Pro Plus, whose analog stereo output feeds my subwoofer amplifiers a time advance input signal, as the subwoofers are sitting in the corners far behind the main speakers.

Once again, why do I need another Wiim Ultra? Headphones, damn it.

I love listening to headphones—with subwoofer-augmented bass—and have done so for half a frigging century. Much of the deep bass's impact is somatosensorial. We hear deep bass with our ears and feel it with our bodies. Headphones, no matter how excellent, cannot shake your guts. Subwoofers can. My plan is for the new Wiim Ultra to receive the digital music WiFi stream from either my computer or from my primary Wiim Ultra, which (like my PC) holds an SSD with nearly 4T of music on it, or from a music streaming service. The new Ultra will send out analog signal to the powered 12in subwoofer, and a delayed digital signal to an external DAC that feeds a tube-based headphone amplifier.

The little black dot at the extreme left is a microphone, which is used to time align the speakers. (I will hold the Wiim Ultra up to where my head is and run the Wiim alignment test.) The result will body-shaking and smear-free bass.

Of course, some Digital Domestication will be added, at the very least one iPurifier2 or iPurifier3 between Wiim Ultra's USB output and the DAC's input. The iPurifier2 accepts SPDIF, either coax or fiber optic, and requires a power supply (regulated). In contrast, the iPurifier3 accepts only a USB connection, but does not need a power supply, as the USB cable provides it. I prefer an optical connection, as it breaks ground connections (and their concomitant hassles).

The difference between undomesticated and domesticated digital is not subtle. The difference between a $15 bottle of wine and a $40 bottle is subtle. Domesticated digital, i.e. de-jittered, de-DC-offsetted, de-noised, and re-clocked, is sonically staggering, not in the sense of sonic fireworks, although there can be plenty of that, but in terms of naturalness and listenability.

It's time to banish the digital doldrums.

 

 

 

 

 

Exploiting the Free Cathode Voltage
Always seek the free stuff. That is a good motto for electrical engineering—any type of engineering, in fact. Engineering's key attributes and virtues include safety, functionality, robustness, cost-effectiveness, and elegance (and probably in that order). A gold toilet, while functional and robust, probably fails at safety, as the floor might give way, and it certainly bombs at cost-effectiveness.

Both cost-effectiveness and elegance hint at frugality, the practice of conserving resources and avoiding waste. Sadly, the word "frugality" is seldom heard today, especially in high-end audio circles. Vacuum tubes are not frugal, as they live and breathe within high-voltage environments. In contrast, solid-state designs can subsist on truly paltry voltages; for example, solid-state power amplifiers typically run bipolar power-supply voltages between ±15Vdc to ±60Vdc; a CPU's typical Vcore voltage is around 1.2Vdc to 1.4Vdc, while a voltage of 0.9V in the BIOS is normal. Simply put, tubes need voltage, much more voltage.

With a tube-based grounded-cathode amplifier, we often see cathode resistors used that purposely drop 1V to 50V of voltage to bias the tube, and these cathode resistors are often bypassed by a large-valued electrolytic capacitor. In other words, the cathode voltage is a dead, single-use, squandered voltage that only performs the task of lifting the cathode voltage above the grid voltage. Indeed, the cathode resistor can be replaced by a zener diode or an LED or, even, a battery.

Well, long have I looked at the cathode voltage as a wasted resource, thinking that surely it could serve some additional purpose? I devoted a section of Post 566 to the topic of exploiting the cathode voltage, i.e. not letting this voltage go to waste. Here is an example from 2008's Post 146:


The input triode's cathode voltage powers the OpAmp, while the OpAmp controls the triode's output. A battery is used to bias the OpAmp's non-inverting input, which could be replaced by an input coupling capacitor and biasing resistors. The OpAmp must be a single-amplifier type, so no duals are allowed. In addition, the OpAmp should be both low-noise and low-voltage operable. A suitable candidate is the OPA1611, which can run off as little as +4.5V relative to ground and only draws 3.5mA of current.

Another possibility is the LMH6629 ultra-low noise, ultra high-speed OpAmp, which runs off of as little as 2.7Vdc and accepts an input signal (up to -0.5V) below ground potential, but it draws 15mA at idle. That's a lot. The workaround to using this OpAmp would be to use two 6DJ8 triodes in parallel, each triode drawing 10mA.

For those who shun OpAmps on principle, the following design from Post 565 uses discrete transistors.

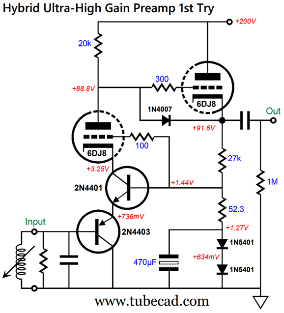
In this preamp circuit, the negative-feedback loop only encompasses the top two transistors. In addition, Aikido Mojo appears with the voltage divider feeding the bottom 6DJ8 a sampling of the power-supply noise. The input 2N4403 PNP transistor functions as an emitter follower. But my most frugal design , however, made use of a single transistor, but this was for a line-stage amplifier, not a phono preamp.

This line-stage amplifier does not invert the input signal at the output and uses negative feedback only around the two triodes, which delivers both low distortion and a low output impedance. Recently, I wondered what designs I could come up with if I limited myself to just two transistors. (Yes, that is how it often starts: I ask myself a difficult question.) The first thing that came to mind was the bastode topology, which functions as a vertical differential amplifier.

If the constant-current source is moved to the bottom, between ground and the PNP transistor's collector, then the inputs invert, the NPN transistor's base becoming the non-inverting input; the PNP transistor's base, the inverting input. This was my first effort to create a high-gain first stage of a phono preamp for MC cartridges.

The gain came in at 1:400 or +52dB. Both AC and DC negative feedback are employed, resulting in the fixed gain and low output impedance. My inspired move was to move the left 6DJ8 triode's grid connection from ground to the negative feedback loop's output, as this move delivered a slightly greater cathode voltage, 1.4Vdc more. The two 1N5401 rectifiers serve as voltage-displacers, with the non-polarized electrolytic capacitor as a bypass capacitor to shunt away the AC current flow to ground, which can be further bypassed by a quality film capacitor. The lone 1N4007 rectifier is there to protect the right 6DJ8 triode at start-up, when the triodes are cold and the full B+ voltage is applied to the right triode's grid. In spite of the negative-feedback loop, the PSRR was poor, only about -13dB at 100Hz. (Well, at least it was not positive.) My workaround was to add some Aikido Mojo.

The 97.6k resistor value is critical; the 1µF capacitor's value is not. The resistor leaks just enough of the power-supply noise to improve the PSRR dramatically.

While the 37dB improvement is welcome, it's not enough for an MC phono preamp's first stage. Obviously, voltage regulation would help, but a simpler RC filter also does wonders.

We retain the Aikido Mojo and add the 4.k resistor and 100µF capacitor, which drops the PSRR a further -50dB.

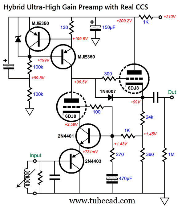
A PSRR of -100dB is typical of OpAmps. Of course, we can increase the PSRR by using additional RC filters or voltage regulation. The more I thought about it the more I wondered if the 20k plate resistor was the circuit's weak link. What if we replace this resistor with a constant-current source? We can forgo the Aikido Mojo and gain greater open-loop gain. While we are at it, we should try to lose the two 1N5401 voltage-displacing rectifiers, which limits potential DC negative feedback.

The negative-feedback loop is now a two-stage affair, which is often used when the feedback resistors experience a DC current flow. Here is how it works: the 2N4401 NPN transistor's base needs to a DC voltage of 1.46V, but that DC voltage division does not match the required AC voltage division, which needs to be 1/399, not 1/68. By cascading an additional two-resistor voltage divider, we get both the required DC and AC voltage divisions. If we need lower gain than DC voltage divider allows, we can flip the terminating feedback resistor and capacitor:

The gain has dropped from 52dB to 30dB, befitting a moving-magnet (MM) phono cartridge. In addition, the 470µF non-polarized electrolytic capacitor has been replaced by a 1µF film capacitor. Returning to the 52dB version, here is the SPICE-generated PSRR graph.

A PSRR of -118dB at 100Hz is exemplary. The only problem is that we cannot buy a SPICE constant-current source in reality; in reality, we must use electronic parts to create a close-approximation to an ideal constant-current source. We can make a decent constant-current source with two PNP transistors. Since I own a bunch of them, my go-to choice is the MJE350, a 300V PNP transistor.

The top MJE350 monitors the voltage drop across the 130-ohm resistor, striving to maintain a constant 0.61V voltage drop across the resistor. In other words, the top MJE350 controls the bottom MJE350's current conduction.

The added low-voltage zener protects the bottom MJE350 at start up or when the 6DJ8 is missing from its socket, as it limits the maximum base voltage the MJE350 can see. Here is the resulting PSRR:

Not bad. Only 15dB worse. But the PSRR is pretty much the same as the version with the 20k plate resistor and Aikido Mojo. On the other hand, the distortion is lower. Here is the SPICE-generated Fourier graph.

This is about a 15dB improvement over the 20k-plate-resistor version.

 

 

 

 

 

 

It's About Time
My cousin, John A. Broski, made me a fantastic gift many decades ago: a tube clock. It is the envy of all who see it (well, all the tube-loving people who see it). Fifteen years ago, I made PCBs and added the clock mechanisms based his design, but much smaller. They quickly sold out and the PCB material is just too expensive to fabricate again (the PCB material was my standard extra-thick, double-sided, 2-oz copper-clad board; in other words, $$$).

Recently, my beloved wife was fiddling with new watch-faces on her smart watch. This got me thinking. What I wanted was tube watch-face just like the clock that my cousin made for me. I found Samsung's Watch Face Studio app and went to town:

Making it was a breeze, but loading it on my smartwatch was an ordeal. Fortunately, I found several YouTube videos that explained how to pull it off. (One problem might have been that my Windows PC does not offer Bluetooth, which might have made the pairing easy; instead, I had to discover my watch's IP address and port and set the watch to debugging mode.) Here is the background image, 450 by 450 pixels, in case you wish to roll your own tube watch face.


Link to JPG file

.

 

 

 

 

 

 

 

 

Music Recommendation: Yello's Toy
My friend Steve turned me on to this fun album. At first, I was more irked than enthralled, but its excellent sonics compelled continued listening. Now, I have the album on my Must-Listen-To list. Wikipedia inform us that:

Yello is a Swiss electronic music band, which formed in Zürich in 1979. For most of the band's history, Yello has been a duo consisting of Dieter Meier and Boris Blank; founding member Carlos Perón left in 1983.

Dieter Meier, the gentleman on the left in the photo below, is the lead singer and his voice reminds me of Leonard Cohen and Iggy Pop, deep and gravely, rough but not harsh.

The track from the album that we Northern Coloradans use to evaluate changes to our systems is " Starlight Scene ," as this duet with Malia creates a perfect contrast, as her delicate alto voice is perfect foil to his testosterone and age-enhanced intonation. Amazon Music service offers the album in 24-bit, 48kHz resolution. Definitely worth a listen.

//JRB

 

AI Summary
Adobe's AI's report on this post,

The document discusses audio engineering concepts, focusing on optimizing sound quality through digital signal processing, tube amplifier design, and the innovative use of cathode voltage in audio circuits.

Thanksgiving Celebrations and Audio Upgrades
The author expresses their love for Thanksgiving and discusses his plans for audio equipment upgrades.

    • Thanksgiving is celebrated with food, wine, and family. ​
    • The author has previously made elaborate dishes for the holiday.
    • Plans to shop for a Wiim Ultra music streamer on Black Friday, despite already owning one. ​
    • The new Wiim Ultra will enhance headphone listening with subwoofer-augmented bass. ​
    • The setup involves time-aligning speakers and subwoofers for optimal sound quality. ​

Exploiting Cathode Voltage in Audio Design
The author explores the concept of utilizing wasted cathode voltage in tube amplifiers for improved audio performance. ​

    • Engineering virtues include safety, functionality, and cost-effectiveness. ​
    • Cathode voltage in tube amplifiers is often wasted; alternatives like zener diodes or batteries can be used. ​
    • Previous designs have utilized cathode voltage to power operational amplifiers (OpAmps). ​
    • A new design aims to create a high-gain phono preamp using minimal components. ​

Innovations in High-Gain Preamp Design
The author details various designs for high-gain preamps, focusing on improving performance and reducing noise.

    • The initial design achieved a gain of +52dB using a hybrid approach.
    • PSRR (Power Supply Rejection Ratio) improved significantly with the addition of Aikido Mojo.
    • Further designs explored using constant-current sources to enhance performance.
    • The final design with MJE350 transistors achieved a PSRR of -85dB, with lower distortion compared to earlier versions.

Personal Projects: Tube Clock and Smartwatch Face
The author shares a personal project involving the creation of a tube watch face for a smartwatch. ​

    • Inspired by a gift from a cousin, the author created a tube clock design. ​
    • The process of making a tube watch face was straightforward, but loading it onto the smartwatch was challenging. ​
    • The author provides a background image for others interested in creating a similar watch face. ​

Music Recommendation: Yello's "Toy"
The author recommends the album "Toy" by the Swiss electronic band Yello for its excellent sound quality. ​

    • The album initially received mixed feelings but grew on the author due to its sonics.
    • "Starlight Scene" is highlighted as a key track for evaluating audio systems.
    • The album is available in 24-bit, 48kHz resolution on Amazon Music.

 

 

 

 

Did you enjoy my post? Do you want to see me make it to post 1,000? If so, think about supporting me at Patreon.

 

 

 

 

    

User Guides for GlassWare Software
Just click on any of the above images to download a PDF of the user guides.

For those of you who still have old computers running Windows XP (32-bit) or any other Windows 32-bit OS, I have setup the download availability of my old old standards: Tube CAD, SE Amp CAD, and Audio Gadgets. The downloads are at the GlassWare-Yahoo store and the price is only $9.95 for each program.

glass-ware.store.turbify.net

So many have asked that I had to do it.

WARNING: THESE THREE PROGRAMS WILL NOT RUN UNDER VISTA 64-Bit or WINDOWS 7, 8, and 10 if the OS is not 32-bit or if it is a 64-bit OS.

I do plan on remaking all of these programs into 64-bit versions, but it will be a huge ordeal, as programming requires vast chunks of noise-free time, something very rare with children running about. Ideally, I would love to come out with versions that run on iPads and Android-OS tablets.

 

     

 

I know that some readers wish to avoid Patreon, so here is a PayPal button instead. Thanks.

                                 John Broskie

 

John Gives

Special Thanks to the Special 90

To all my patrons, all 91 of them, thank you all again. I want to especially thank

Concordio Anacleto

Mark Capell

Walter Clay

King Heiple

Frank Klapperich

Kuldeep

Amy D. McNeil

Jean-Louis Mehren

John Puma

Paul Radovan

Paul Reid

Christian Rintelen

Jason Stoddard

I am truly stunned and appreciative of their support. In addition I want to thank the following patrons:

John Atwood

Hal Clark

Dean Bailey

Jim Burnes

Max Cherikov

Eduardo Fayad

Fayne

Scott Fraser

Manny Gagliano

Mike Galusha

Richard Hansen

Andreas Hierzenberger

Erik Hoel

Kyle Karthauser

Dean Kayser

Tom Kelly

Thomas Kifowit

Francis King

Frank Klapperich

Neil Kovacs

Insup Kwon

Przemek Lach

Robert

Robert the Dutch

Ron Lee

偉良 林 (David Lin)

Amy D. McNeil

Csaba Molnar

Joe Mooney

Roy Mottram

John R. Murray

Seiichiro Nakakura

Larry Owens

Marty Reiss

Paulo Mario dos Santos Dias de Moraes

Robert Scott

Stroskegg (W4PHO)

Blake Swaney

Thomas Sylvester

Michael Taylor

Brian Terrell

James Tiemann

Dwight Warren

Andrew White

Sergey Yegournov

 

All of your support makes a big difference. I would love to arrive at the point where creating my posts was my top priority of the day, not something that I have to steal time from other obligations to do. The more support I get, the higher up these posts move up in deserving attention.

If you have been reading my posts, you know that my lifetime goal is reaching post number one thousand. I have 375 more to go.

My second goal was to gather 1,000 patrons. Well, that no longer seems possible to me, so I will shoot for a mighty 100 instead. Thus, I have just 9 patrons to go.

Help me get there. Thanks.

 


New URL of the GlassWare website

https://glass-ware.store.turbify.net/

 

www.tubecad.com     Copyright © 1999-2025 GlassWare    All Rights Reserved