John Broskie's Guide to Tube Circuit Analysis & Design

13 September 2017                                                                    Post 395

Special Thanks
To all my patrons, all 51 of them, thank you all again. I want to especially thank Concordio Anacleto, Andrew Rintoul, and Jason Stoddard. All of your support makes a big difference. If you have never produced a technical white paper or written an article on electronics, you probably cannot imagine how much time and effort is required to produce one of my posts.

If you have been reading my posts, you know that my lifetime goal is reaching post number one thousand. I have 605 more to go. With only eight more to go, I should easily be able to hit post 400 this year.

My second goal is to gather 1,000 patrons. I have 949 patrons to go. If you enjoyed reading this post from me for the last 18 years, then you might consider becoming one of my patrons at Patreon.com. It would make a big difference to me. Thanks.

 


New Revision to Tetra Phono Preamp
I decided to make some minor changes to the Tetra Sans PS PCB, changing its size and adding some extra functionality. It is now half an inch shorter. Why? I wanted the PCB to be able to fit in more enclosures. For example, the Hammond extruded enclosure is 8.66 inches long and a bit over 6 inches wide; with some care, the new Tetra PCB will fit inside. I have used this extruded box many times before, for example with my 12Vac Aikido PCB, as shown below.

The second change is the addition of an extra pair of small output coupling capacitors. Why? Warped LPs. Playing a warped record creates a huge subsonic signal, which can overload the power amplifier or speakers or both. By selecting between the normal 1µF coupling capacitor and a 0.1µF capacitor, we choose between low-frequency bandwidth down to 3.2Hz or 32Hz, assuming an input line-stage amplifier impedance of 50k. The GlassWare Select-C switch is perfect for selecting either coupling capacitor or both in parallel. If you think the idea silly, you can use the additional coupling capacitor as bypass capacitor by soldering in a jumper wire that places the two capacitors in parallel.

The last change is the addition of shield jumpers. Some tubes, such as the 6AQ8 and 6DJ8, hold an internal shield that sits between the two triodes. This shield should be grounded, at least in AC terms, if not DC terms. Well the added jumper solder pads allow connecting the shield to ground. (Thanks Merlin for the suggestion.)

It's been a while since I last played an LP, as my listening room is in the basement, a basement which was recently finished and which is still full of unpacked boxes. (My wife and I now sleep in the basement bedroom, so I lost more than half of my storage space to make room for a bathroom and bedroom and closets.) In addition, I am sure that my cartridge needs a new needle. (Unfortunately, getting a Dynavector DV-10X5 re-tipped cost only $50 less that getting a new cartridge, which is plenty.) Nonetheless, I had to test the new revision of the Tetra PCB. So, I dug out 10 cent garage-sale LPs and gave them a spin. What spun the most, however, was my head. I always forget how compelling LPs can be. Even these old LPs, filled with scratches and grime, delivered thrilling musical experiences. One of my favorite jazz (i.e. American classical music) albums is Dave Brubeck's famous record, Time Out. If you haven't heard the original mono LP with the Columbia 360-degree label, you must. Thrilling, dynamic, driven—I am amazed by what could be bought in 1959.

Time Out LP Cover

To the grievous annoyance of my family and strangers walking past my house, I could not stop spinning LPs. Rock, jazz, classical, folk, and pop music. Damn, that Karen Carpenter had a great voice.

Okay, what is going on here? Why do LPs continue to evoke happy musical experiences far beyond the LP's sell-by date (some year about four decades ago)? I have two theories.

brain

The first is that an LP's sound must be attended to by our brain, much in the same way that we must attend to breaking twigs behind us in the forest or quick footsteps in dark alleys. The dreaded ticks and pops, the bane of all LP lovers, might actually force our brains to be attentive to the sound. In other words, there is no real magic engraved in the LP's grooves; the magic is inherent in the music, which the LP's extraneous noises and the live playback nature of its playing forces our ears to attend to more carefully to the music.

blue note LP

My second theory is that LPs and their playback impose a harmonic enrichment, due to its mechanical nature. The needle, the cantilever, the moving coil or the moving magnet, the tonearm, the platter, the plinth, and the LP itself, even the dust cover—all are subject to vibrations and resonances, all of which can add color to the played back sound. In other words, the actual sound cut on the LP's surface might not be as good, not as ripe and not as rich, as the sound that finally hits our ears. What made me ponder this possibility was my preferring the LP made from a digital recording to the CD made from the same recording—and not by a small margin. How is that possible? Harmonic restoration, perhaps?

My cousin's theory is quite a bit different from mine, as it not only explains LP sound, but the whole of high-end audio. He points out that the LP forces a ritual upon the listener, as he must exercise care in the LP's removal and its ablutions, along with the required ceremony of needle cleaning, LP clamping, Zerostat static-voltage neutralization, and tonearm lowering. This pause in the music playback and the procedural observances performed achieve in the listener's mind the same sort of state of awareness that Buddhist walking meditation accomplishes: a heighten awareness and attentiveness. This same altered state of consciousness, he argues, can be supplied by buying $2,000 interconnects or magic pebbles. After, spending a few thousand on a new power cord, you better believe that the eager audiophile sits, as he auditions his new purchase, in a state of heighten awareness and attentiveness. Ritual and price-tags make a difference.

Joshua Bell, the much acclaimed American concert violinist and conductor, performed an interesting experiment: he played in a subway station, much as sidewalk musicians do, violin case open to donations. Now, one friend tells me that best concert experience of his life resulted from attending a Joshua Bell performance. Apparently, the listeners in the subway were not impressed. Why should they be; they had not paid $$$ for a ticket, nor had they waited in long lines to buy the ticket nor had they dressed up for the performance. No ritual and no price-tag equals nothing much. (Remember this when your daughter needs $35,000 for her small wedding.)

How well does my cousin's theory explain my pleasure at hearing 10-cent used LPs? At first glance, it doesn't. But we must not forget the high that comes from inverse snobbery. In college, I knew a Marxist, whose parents were filthily rich, who loved slumming it with the Proletariat in workingman bars.

Karl Marx

Who hasn't delighted at seeing the worst movie ever filmed or described with relish the virtues of some cheap snack food? (My own favorite is those spongy, orange peanut shaped candies, particularly when they are stale and too chewy.)

Perhaps, I was eager to stick it to the high-end audiophile with his 180gm, virgin vinyl, limited re-issue LPs and his $5,000 cartridge and $80,000 turntable. Perhaps. I would bet against it, as—unlike the fellow who has just bought a $2,000 power cord and is instantly in raptured bliss—at first, I had to relearn how to listen to LPs, especially mono LPs. In other words, if inverse snobbery was the cause of my enjoyment, it was a bit late in arriving.

Returning to the new Tetra PCB, I am going to do things differently. If you just want the PCB and the user guide, you can buy it. If you want a full kit that includes the tubes and all the parts to populate the PCB the way that I have found that works best, you can also buy it. This runs against my nature, as I am usually obsessed with offering the most options possible. The greater the number of possibilities, the happier I am. This is not a popular outlook, as most do not want to drown in a sea of possibilities; the first thing they think when they buy some new gadget is not, "How can I hack this."

The new Tetra PCB and full kit is available at the GlassWare store.

 

 

Miscellany
My last post prompted several good emails from readers. One long-, long-time reader, Lars, asked if the example of the flea-powered, single-ended, transformer-coupled power amplifier driving a horn tweeter, while a solid-state power amplifier with a gain of 10 drives a low-efficiency woofer could be altered—quite radically. Lars would like to see a flea-power OTL drive ten 8-ohm tweeters in a line array, while a big, solid-state, unity-gain buffer drives the woofer. Apparently, Lars was quite taken by the speaker that I outlined in post 383.

I also like this idea, but I would do things a bit differently now. I believe that small pyramids should be rotated 90 degrees and glued in between domes.  Why? They would act as wave-guides of sorts and, with some luck, they should help prevent lobbing effects.

For only 199 rupees, you can buy from Indiamart.com black tourmaline pyramids:

Product Description:

Place around your home or officeThe Natural Crystal Pyramid.

Natural Crystal pyramids are wonderful gifts for the home or office, where they can be placed to create a strong healing vibration and clear the atmosphere of negative energies, enabling us to awaken the gentle art of living in harmony. It can be used to cleanse the atmosphere of large areas - our homes or places of work, as well.

Who doesn't need some strong healing vibrations? Okay, returning to OTL amplifiers, the math can work.

Assuming a peak output voltage of 40Vpk from the OTL, each tweeter would see just 2Vpk, half of the voltage needed to make 1W, so 1/4th of a watt. (The OTL will have to deliver 250mA of peak current flow.) This means that a tweeter with an SPL of 96 @ 1W @ 1M would incur a -6dB reduction, bringing the SPL down to 90dB. But as we have ten tweeters, with ten times the emitting area, we gain +20dB, bringing the 90dB up to 110dB, plenty loud. The woofer, with an SPL of 90dB @ 1W @ 1M would get +20dB boost due to seeing 40Vpk, not 4Vpk, across its terminals, bringing its SPL up to 110dB. Of course, other drivers could be used, some with higher efficiencies, some will lower efficiencies, but as long as the tweeter is 6dB more efficient than the woofer, this arrangement will work.

Note the seemingly low-valued crossover capacitor for the tweeter, just 0.33µF. No typo this. Instead, this low value is the result of the 80 ohms of total tweeter impedance. Also note, the seemingly too large value for the inductor, also the result of the 80 ohms of impedance.

Lars' idea got me thinking about another possible arrangement: a tube-based headphone amplifier that can also drive a relatively low-input-impedance solid-state amplifier, say one with an input impedance of just 300 ohms. Never seen such a beast? Well, power amplifiers with 600-ohm input impedances do exist. But what I had in mind was a Zen amplifier. A quick Zen recap: Nelson Pass famously asked, What is the sound that one MOSFET makes?

His answer was his Zen single-ended power amplifier, which loads a single power MOSFET with a constant-current source, and which uses a negative feedback loop to set the gain and lower the output impedance. Unfortunately, the average power MOSFET presents so high an input capacitance that low-valued negative feedback must be used, or face extremely limited high-frequency bandwidth. For example, if the first feedback resistor is 47k in value, the bandwidth falls off at just 6kHz.

Well, what if we make this liability a feature instead? We can strive for an input impedance of 300 ohms, so that our tube-based headphone amplifier can drive both Sennheiser headphones and our Zen amplifier, but not both at once.

Assuming a peak voltage swing of 3V to 4Vpk into our headphones, the Zen amplifier can run on a relatively low gain of 4 to 6, depending on the power-supply rail voltage. Do not forget that the Zen amplifier is a single-ended affair that uses constant-current-source loading, which brings its maximum theoretical efficiency up to only 25%. (Or is it down to 25%?) In other words, expect lots of heat. With a power-supply rail voltage of 24Vdc, we can expect +/-10Vpk voltage swings into 8-ohm loads, which translates into a little over 6W of power; with a rail voltage of 48Vdc, we could expect +/-20Vpk voltage swings, which translates into a 25W.

The above is an Aikido push-pull headphone amplifier optimized for 300-ohm headphones. The JJ ECC99 can easily deliver 3Vpk into 300-ohm loads with low distortion. The 12AU7 provides plenty of gain, about 8 or +18dB. If more gain is needed, we can use a 6DJ8 as the input tube, which will double the gain, bringing the gain up to +24dB. If even more gain is needed, although I cannot imagine why, the 12AY7, 6072, 5965, 12AT7, 5751, and 12AX7 are available.

The ECC99 can be replaced by a 6DJ8 or 6H30 or 12BH7 or 5687. Because the output stage runs in class-A, push-pull, we can expect to get twice the idle current into the external load impedance. For example, an idle current of 10mA through the output triodes results in a peak current flow of 20mA into the 300-ohm load, which equals 6Vpk of voltage swing. The 33µF coupling capacitor creates a -3dB low-frequency cutoff of about 16Hz.

The Zen power amplifier in its simplest form looks like this:

One IRFP230 or IRFP240 or IRFP250 power MOSFET is constant-current source loaded. The DC centering of the output prior to the output coupling capacitor is achieved by the potentiometer.

I happen to hate potentiometers, as they are prone to go bad, losing scraper contact. Thus, I prefer some form of auto-bias and DC servos. The following design uses an OpAmp to auto center the output to half the B+ voltage, thereby ensuring the largest symmetrical output swings. Because the 24V B+ voltage is so low, the OpAmp can be powered by this voltage.

The constant-current source can take many forms.

 

Or we can get fancy and use an OpAmp to control the P-channel MOSFET.

Another possibility is to use a compliant-constant-current source (CCCS) to load the MOSFET. Unlike a normal constant-current source, the compliant version does not come preset with a desired current limit; instead, it simply mirrors the preexisting current flow, while presenting a high impedance, much like a conventional constant-current source. Think of it as being analogous to a solid-state inductor, but unlike an inductor, the compliant-constant-current source does displace voltage.

Since the compliant-constant-current source won't set the idle current for us, we let the NPN transistor do so for us. It strives to keep a constant base-to-emitter voltage; so if the MOSFET draws too much current, the transistor conducts more current, bring the MOSFET's gate voltage down, thereby reducing the idle current. The electrolytic capacitor shunting the 0.47-ohm source resistor absorbs the AC signal.

Okay, let's now flesh out the circuit.

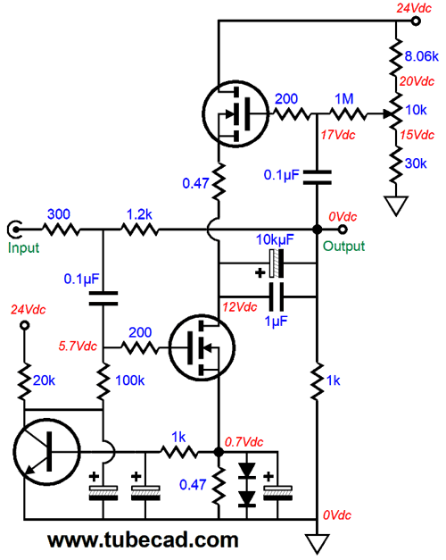
Yes, a potentiometer is used to set the output centering. Well, at least no current flows through the scraper. The two diodes were added to prevent charging up of the electrolytic capacitors. Like most single-ended amplifier, this Zen can be overdriven, with clipping in one direction and greater output voltage swing in the other. This is known as the rectification effect and it can throw off an auto-bias circuit. The Diodes limit the maximum voltage that the capacitors can see to twice the idle voltage.

All of these examples share the same 300-ohms input impedance and same gain of 4 (+12dB). If we go for more gain, we must give up on some output impedance and distortion reduction.

 

 

Zen-esque 300B Amplifier
The secret behind all power amplifiers is found in transconductance, the measure of the change in current flow through an electronic device relative to the change in control voltage. In the MOSFET-based Zen amplifier, the MOSFET offers a transconductance of over 10A/1V. This means that if we desire a 1A increase in current conduction, then we must give the source-to-gate voltage a 0.1V boost. The same principle holds true for tube-based amplifiers: transconductance is put to use. The big problem we face is that most of the best-loved output tubes, such as the 300B, do not offer all that much transconductance. The one great exception is a fantastic output tube that you probably haven't heard of before, the 8417. Note the high number, which betrays it late development. It is a high-power beam pentode with a difference: it held a grid-frame, much like a 6DJ8 does. (Another grid-frame pentode is the 7962 subminiature tube with stellar performance when triode connected.). Here is a snippet from its data sheet.

Note the ridiculously low grid-bias voltages; also note the low distortion and high power output. These impressive results were born from the high transconductance of the 8417. (The sad thing is that tube came too late to save the tube from the transistor onslaught. Had tube development continued for one decade, we would have tubes beyond the wildest dreams of audio avarice. Imagine laser-cut metal foil grids and high-end metallurgy in the plate construction and Japanese cathode-ray tube enhancements for the cathode.) What is its transconductance?

In contrast, a 300B's transconductance is about a fourth as much, coming in at about 5,000µmhos. Thus, we can expect to have to deliver much bigger input signal swings to get the same current swing out of the 300B as the 8417. Nonetheless, what if we built a Zen-esque single-ended amplifier that used only one tube, the 300B? Crazy idea, right? Well, I like crazy ideas. The problem with building a "naked" (an amplifer that consits of only an output stage, with no input or driver stages) 300B amplifier is providing a big enough input signal with a relatively low impedance and fairly high current delivery capability.

It can be done, however, by using a beefy tube-based headphone amplifier to drive a step-up transformer inside the 300B amplifier.

The step-up transformer's ratio of 1:20 implies an impedance ratio of 1:400, so the 120k load resistor is reflected back to the primary as 300 ohms. The constant-current source auto-bias the sole 300B. The two capacitors impart my Aikido mojo, greatly reducing the amount of power-supply noise that emerges to the speaker.

Since the transformer is an intrinsically free-floating device, we can use it to implement an intelligent Ultra-Path amplifier.

What makes it so intelligent? Answer: the addition of the 1µF capacitor and 47k resistor, both of which 99.9% of tube gurus would leave out, resorting to just grounding the input transformer's secondary. The 1µF capacitor and 47k resistor purposely decouple the secondary from ground and inject close to 100% of the power-supply noise into the bottom of the secondary, thereby ensuring quiet operation, as the B+ effectively becomes "ground," in AC terms.

Is the tube-based headphone amplifier absolutely necessary? No. We could use either a solid-state headphone amplifier or a robust line-stage amplifier, tube or solid-state, as long as it can deliver a clean 4Vpk into 300 ohms.

 

 

Post 393 Errata
I showed the following Schematic in post 383. The emitter follower used to drive the MOSFETs seems like a good idea. It looks good, but its high-frequency response experiences some minor aberrations above 1MHz. In contrast, a simpler version offer better phase margin.

I have done some more digging through my hard-drive, where I found this variation.

We can go further and add some bells and whistles.

The problem is that I have drawn too many schematics and created too many SPICE circuits to keep track of all of it. If I ever get some sort of sabbatical, which other than a long stay in the hospital I cannot imagine happening, I would love to force some order on my own circuit-creation library.

 

//JRB

 

 

 

 

 

 

 

 

    

User Guides for GlassWare Software
Just click on any of the above images to download a PDF of the user guides. By the way, all the links for the PCB user guides shown at the right now work.

 

For those of you who still have old computers running Windows XP (32-bit) or any other Windows 32-bit OS, I have setup the download availability of my old old standards: Tube CAD, SE Amp CAD, and Audio Gadgets. The downloads are at the GlassWare-Yahoo store and the price is only $9.95 for each program.

http://glass-ware.stores.yahoo.net/adsoffromgla.html

So many have asked that I had to do it.

WARNING: THESE THREE PROGRAMS WILL NOT RUN UNDER VISTA 64-Bit or WINDOWS 7 & 8 or any other 64-bit OS.

I do plan on remaking all of these programs into 64-bit versions, but it will be a huge ordeal, as programming requires vast chunks of noise-free time, something very rare with children running about. Ideally, I would love to come out with versions that run on iPads and Android-OS tablets.

 

//JRB

 

   

 

 

 

 

 

Kit User Guide PDFs
Click image to download

BCF User Guide

Download PS-3 User Guide

Janus regulator user guide

 


Only $12.95
to keep track of your
tube and part collection

TCJ My-Stock DB

TCJ My-Stock DB helps you know just what you have, what it looks like, where it is, what it will be used for, and what it's worth. TCJ My-Stock DB helps you to keep track of your heap of electronic parts. More details.

Version 2 Improvements
  
List all of your parts in one DB.
    Add part Images.
    One-click web searches for part information.
    Vertical and horizontal grids.*
    Create reports as PDFs.*
    Graphs added 2D/3D: pie & bar.*
    More powerful DB search.
    Help system added.
    Editable drop-down lists for location, projects,         brands, styles, vendors and more.

     *User definable

Download for
XP to Win 10

For more information, please visit:

           www.glass-ware.com
 
www.tubecad.com           Copyright © 1999-2017 GlassWare           All Rights Reserved