John Broskie's Guide to Tube Circuit Analysis & Design

15 Aug 2009

 

Janus Solo
The Janus shunt regulator made its first appearance here in 2007. In a nutshell, the Janus shunt regulator uses both feedforward- and feedback-based shunt regulation to reject both the rectifier-induced power-supply noise and the signal-induced power-supply noise from its output. In the schematic shown below, we see the rightmost triode doing the double duty of voltage dividing the raw power supply ripple by a fixed amount and by amplifying the error signal at the regulator's output, and then passing the correction signal to the leftmost triode's grid; then the leftmost triode inverts the input signal at its plate, thereby nulling the error signal at the regulator's output.


Janus Solo schematic

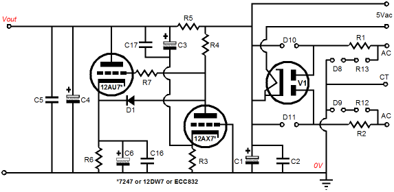
Note how a tube rectifier can be used with a transformer secondary that does not hold a center-tap, as adding solid-state rectifiers, D8 and D9, and resistors, R12 and R13, allow the non-tapped secondary to work with the tube rectifier by creating a full-wave bridge rectifier circuit. In fact, if two more solid-state rectifiers, D10 and D11, are added, the tube rectifier can be subtracted from the power supply.

 

PS-2 Solo
No doubt that this little circuit board (4.5 by 4.25 inches) will make life quite a bit easier for many tube fanciers. In fact, it will make building my own tube projects much easier, as I sometimes need to cascade regulators, thereby establishing two regulated voltages; and I often have need for a small regulator to fit in an existing piece of tube gear that needs some help keeping its power-supply noise down.

On this extra thick (0.094 inch), US-made PCB with 2oz-copper traces resides a single high-voltage regulator, with its own raw power supply, including the rectifiers and power-supply reservoir capacitors. In other words, except for the power transformers, the PS-2 Solo PCB holds all that is needed to make a superb tube B+ power supply. The PS-2 Solo regulator can power a line-stage amplifier, headphone amplifier, or phono stage. (It might also work in a tube power amplifier, if the current draw isn’t excessive.) This high-voltage regulator uses a high-voltage series regulator to achieve a quiet and stable regulated B+ voltage, which can span from 50V to 300V, while delivering up to 100mA of current.


PS-2 Solo schematic

Furthermore, both a full-wave-center-tapped configuration and a full-wave-bridge rectifier arrangement can be used with this PCB. The PS-2 Solo PCB, like the Janus Solo PCB, holds only a single high voltage regulator, unlike the original PS-1 regulator PCB which held both high voltage and low-voltage regulators. Thus, the tube heaters must find their power source elsewhere, such as an AC winding or a simple DC power supply or regulator power supply.

The PS-2 Solo kit (as will PS-1 kits from now on) comes with 14 voltage-setting resistors, which allows the following output voltages to be set.

V-out
R6
R7
50
10k
none
60
12k
none
65
13k
none
65
10k
13k
75
15k
none
110
10K
12k
120
12k
12k
125
10k
15k
125
12k
13k
130
13k
13k
135
12k
15k
140
13k
15k
150
15k
15k
150
10k
20k
160
12k
20k
165
13k
20k
170
10k
24k
175
15k
20k
180
12k
24k
185
13k
24k
195
15k
24k
200
10k
30k
200
20k
20k
210
12k
30k
215
13k
30k
220
20k
24k
225
15k
30k
240
24k
24k
250
20k
30k
270
24k
30k
300
30k
30k


 

Solo Regulator Kits
I am selling the first batch of Janus Solo PCBs at a bit of a discount, $39 without tubes and $69 with tubes, as I forgot to add proper heater wire pads to the PCB; connecting the heater wires must be done at the heater jumper pads, which is easy enough, but not quite decorous enough for me. Once I sell out of this run of Janus Solo PCBs, both kits' prices will be $6 more.

The PS-2 Solo kit cost $49 and both the PS-2 Solo and Janus Solo kits are on sale at the GlassWare-Yahoo store.

 

Asymmetrical Amplifiers
One reader asked if the solid-state asymmetrical amplifier discussed in blog 168 could be reconfigured to forgo the global negative-feedback loops, as the idea of the OpAmp controlling the power MOSFETs didn’t sit well with him.

I can see his point, but probably for different reasons. My big worry is that the solid-state asymmetrical amplifier will clip harshly, like most solid-state power amplifiers. So if I were to give this design some more thinking time, I would strive to find a way to incorporate a soft-clipping circuit, such as the one I offered in blog number 66. Such a circuit would require breaking the global negative feedback loops. Or would it? Certainly the AC feedback would have to be curtailed, but what about DC feedback?

The above schematic shows a modified solid-state asymmetrical amplifier that no longer allows the OpAmps to reign over the power output devices’ AC performance, while still controlling the DC current flow through the output stage by establishing a fixed idle current by sampling the DC voltage drop across the 0.8-ohm source resistor via the 1M resistor. This asymmetrical amplifier presents clean drive signals to the top and bottom output devices and then lets these devices do their thing, without supervision.

Now imagine two soft-clipping circuits being introduced between OpAmps and power MOSFETs. I am not sure what the bottom soft-clipping circuit would look like (no doubt, a few signal diodes and resistors), so let’s just use boxes (marked SC) to symbolize the hidden soft-clipping circuits.

As I look at the above schematic, my mind travels towards another type of asymmetrical amplifier, a mixed mode push-pull power amplifier. Imagine a power amplifier that put out 4W in pure single-ended, class-A fashion; but when overdriven, would put out 16W of push-pull, class-A power; and when even further overdriven, would put out 64W of push-pull, class-AB output. Nice trick, don’t you think? Accomplishing such a feat of electronic magic requires using one output device as a constant-current source up to 4W of output and then letting it accept its input signal and swinging far beyond its idle current. Ten years ago, I showed how such an all-tube mixed-mode power amplifier could be made, using zener clamps and choke and constant-current sources; see tubecad.com/september99/page13 and tubecad.com/october99/page18. Designing a solid-state equivalent, however, might prove much easier.

In the schematic above, we see the bottom output device blind to negative-going drive signals altogether and blind to positive drive signals smaller than 0.7Vpk. Once the bottom device’s positive input signal exceeds the signal diode’s forward voltage drop, the bottom MOSFET increases in conductance in response; its conduction never falls below its idle current of 1A. Within this 1A window of current, 4W of pure single-ended output can be developed into an 8-ohm load. Once the 1A threshold is reached, the bottom output device will pull down beyond the 1A boundary and the top device’s current draw will fall below the 1A idle current, eventually turning off altogether under large output signal swings.

Adding a second signal diode will allow the power amplifier to enter class-B operation, as the bottom output device can now be fully cut off, as once the bottom device’s negative input signal exceeds the top signal diode’s forward voltage drop, the diode will conduct, allowing the bottom MOSFET to be turned off.

So what would be the big advantage of such a mixed-mode power amplifier? Great sound on the cheap, i.e. on the cool, the holy grail of high-end audio in other words. No longer would we worry that Al Gore might not approve of our stereo, no longer would our equipment rack have to support 200lbs, no longer would our amplifier use more aluminum than a motorcycle engine, as 1A of idle current against a 64V power supply rail only equals 64W of heat at idle, barely enough to keep a few cats warm.

Had the peak output current swing been set as the idle current, as would have to be the case in a single-ended amplifier, the dissipation at idle would be 256W, as Iq would equal 4A. a push-pull, single-ended amplifier would require an idle current equal to half the peak output current swing, 2A, which would result in an idle dissipation of 128W. But would such a mixed-mode power amplifier sound as good as the pure single-ended or class-A push-pull amplifier? In absolute terms, no; but in relative to our pocketbooks, spouse-acceptance factor, global warming, and increased air conditioning bills in the summer, it probably would sound as good. Remember, most listening takes place in the first few watts, the rest being headroom.

Bear in mind that the above schematic is a bit idealized, as the rail voltage would have to be about 5V higher to support 64W of output, 32Vpk, into 8 ohms.

 

Rethinking the Hybrid Asymmetrical Amplifier
I ended the last blog entry with a hybrid asymmetrical amplifier that used a single twin-triode tube, such as a 6DJ8/6922 or 6N1P, to drive two MOSFET output devices. The idea was to lose the OpAmps and add some tube magic to the mix. Well, a quick run through SPICE revealed that the circuit would take a bit more tweaking than I expected. For example, the bottom output device never sees anything close to unity gain from its connection to the bottom triode's cathode. So, after a little part value shifting, the following worked out fairly well.

The tube is a 6DJ8 and the MOSFETs are BUZ901 types and the idle current is close to 1A.

 

//JRB

 

     

 

 

Kit User Guide PDFs
Click image to download

BCF User Guide

Download PS-3 User Guide

Janus regulator user guide

E-mail from GlassWare customers:

Mr Broskie,

I bought an Aikido stereo linestage kit from you some days ago, and I received it just this Monday. I have a few things to say about it. Firstly, I'm extremely impressed at the quality of what I've been sent. In fact, this is the highest quality kit I've seen anywhere, of anything. I have no idea how you managed to fit all this stuff in under what I paid for it. Second, your shipping was lightning-quick. Just more satisfaction in the bag, there. I wish everyone did business like you.

Sean H.

  And

Hi John,

I received the Aikido PCB today - thank you for the first rate shipping
speed.

Wanted to let you know that this is simply the best PCB I have had in my hands, bar none. The quality is fabulous, and your documentation is superb. I know you do this because you love audio, but I think your price of $39 is a bit of a giveaway! I'm sure you could charge double and still have happy customers.

Looking forward to building the Aikido, will send some comments when I'm done!

Thank you, regards,
Gary.


9-Pin & Octal
PCBs & Kits

High-quality, double-sided, extra thick, 2-oz traces, plated-through holes, dual sets of resistor pads and pads for two coupling capacitors. Stereo and mono, octal and 9-pin printed circuit boards available.

Designed by John Broskie & Made in USA

Aikido PCBs for as little as $20.40

http://glass-ware.stores.yahoo.net/


Only $19.95
to keep track of your
tube and part collection

TCJ My-Stock DB

TCJ My-Stock DB helps you know just what you have, what it looks like, where it is, what it will be used for, and what it's worth. TCJ My-Stock DB helps you to keep track of your heap of electronic parts. More details.

Version 2 Improvements
   List all of your parts in one DB.
    Add part Images.
    One-click web searches for part information.
    Vertical and horizontal grids.*
    Create reports as PDFs.*
    Graphs added 2D/3D: pie & bar.*
    More powerful DB search.
    Help system added.
    Editable drop-down lists for location, projects,         brands, styles, vendors and more.

     *User definable

Download or CD ROM
Windows 95/98/Me/NT/2000/XP

For more information, please visit:

           www.glass-ware.com

 

 
www.tubecad.com           Copyright © 1999-2009 GlassWare           All Rights Reserved