John Broskie's Guide to Tube Circuit Analysis & Design

07 August 2021                                                                         Post 542

 

Switch Update
If you have been waiting for many of the GlassWare switches, such as the Select-2 andSelect-AC, to be in stock again, your wait is over. The pandemic has disrupter supply chains in the electronics industry—no news there. I ran out of the switches a few months ago and none were available until recently. (A representative of a big capacitor company told me that the hope is that production will resume in full this December.)

 

 

 

A Better Facemask
Since it appears that, much like the poor, facemasks will always be with us, why not design a better mask? (I love asking such questions in front of some of my friends, as the gasps of near-lethal incredulity are delightful to behold. Am I a doctor? Do I work for a NIOSH-approved surgical supply company? How dare I dare to presume to dare disturb the universe…? I dare.) If nothing else, why has no enterprising company sold facemasks with the bottom-half of our faces printed on the front? You send in a photo of your face and the masks arrive displaying your smile.

I remember wondering how facemasks could even work if the wearer sported a thick beard or large nose. In addition, I wondered why no adhesive seal was provided, which would stick the outer edges of the mask to a face. This thought came easily, as I noticed my glasses fogging up from the upward gusts of warm, moist breath escaping around my nose. Another thought that crossed my mind was, Why not make an active facemask, rather than the passive mask? Active? Imagine a small battery-powered fan that blew a stream of air through a slug of metallic copper foam, which is certainly great at killing bacteria and, perhaps, viruses as well. Then the purified air would travel up a thin tube to the mask, where a second tube would carry away our breath and release it at our hips (possibly in our pants for even greater filtration), aimed at the floor.

If we must stick to passive filtration, perhaps we can take inspiration form WWII tank development. The German Panzer tanks held parallel sides, which were perpendicular to the ground—easier to make, but a bad idea. In contrast, the Soviet T34 tanks presented sloping sides, which bestowed two advantages: shells hitting the armor often ricocheted and the amour was effectively 1.414 times thicker. For example, one-inch steel plate positioned at a 45-degree angle puts 1.414 inches of metal between the shell and the tank's insides.

Well, what if we made the mask material effectively twice or three times as thick, without actually using thicker material? What I have in mind is the adhering of thin strips (stripes) of either paint or plastic film or just the fusing of striped mask material in anti-phase on both sides. The outside air would enter the mask material at the gaps between the obstructing stripes, but could not flow through, as obstructing stripes on the other side would force the air to travel through the material at a right angle, not straight through.

Mask material 1mm thick would effectively be 2 to 3 millimeters thick to the airflow. If the stripes on the face side of the mask irritated the skin, a thin inner mask material could be used to buffer contact.

Imagine if I were a patent attorney. By the way, one of the reasons I make these posts is so that I can let go of my ideas, making room for new ideas to fill the void. This idea has been stuck in my mind for over a year now, so it is time to set it free.

 

High-End Loudness Control
Let us think back to happier times. When your father (or grandfather) wanted to play his new stereo-demo LP at a moderate sound level, he switched on the loudness switch on his receiver, filling the room with balanced sound, albeit at a lower volume level. Today, we turn down the volume and resulting sound falls short, sounding thin and eviscerated. Why so? We do not have a loudness control. Why not? Somewhere around 1980, audio puritans denounced the loudness control as being audio-impure, along with all other tone controls, which only mid-fi listeners would desire and use. A big mistake this was, as a high-quality loudness control would make for much more enjoyable listening. Forgive me, but I cannot help but quote myself from 2002:

Imagine if you encountered a telescope manufacturer, whose product line embodied a severe minimalism: telescopes built with the fewest lenses possible, telescopes without eye adjustment knobs, telescopes without color or polarizing filters, telescopes without magnification adjustments, telescopes that were instead built to a single fixed magnification and fixed position, telescopes that could reveal only a few celestial objects in clear focus because of the fanatical adherence to preserving all of the purity of the light entering the telescope; and if you complained about the blurry image of your favorite star, the manufacturer would superciliously reply that your favorite star was not worthy of his telescopes and that you should be looking at other, better stars — if you encountered such a strange business, then you would not see anything that radically different from what is practiced in high-end audio today.

In high-end audio, it is human beings who were created for audio equipment and it is they who must conform to its demands. Thus, balance controls are rare; tone controls, nonexistent; so, too, stereo/mono switches and, heaven forbid, equalizers or loudness controls. It is as if the Puritans' renunciation of shiny buttons has been one-upped by the elimination of buttons altogether.

(Single-sentence paragraphs are not rare today, but 140-word single-sentence paragraphs are rare. Indeed, for many magazines and websites the resolute rule seems to be: No more than one sentence per paragraph. Yet in prior centuries, one to two page paragraphs were common—as were concomitant longer attention spans. Eventually, our society will finally arrive at forward-thinking perfection, the ultimate accomplishment of modern educational wizardry, when single-word sentences and paragraphs are the norm.

Wow.

Good.

Future.

Progress.

Brain.

Hurts.

By the way, my last sentence, "It is as if the Puritans' renunciation of shiny buttons…" is no slouch either; I wonder which fine California wine I was drinking when I wrote that. I am certain that finer prose and more apt metaphors have appeared in The Absolute Sound and Stereophile, but I have not read them.

Speaking of metaphors, I highly recommend William Gass's essay on the topic in his book, Life Sentences: Literary Judgments and Accounts.)

Why would anyone need a loudness control? Unless we play back recorded music at the sound level that it was performed, we will hear a different tonal balance, as our hearing, unlike our vision, is not linear. Small photographs are only smaller, not chromatically altered. Not so, quiet sounds. Our hearing is most effective at around 3.6 kHz, which means that very little sound-pressure level is needed to hear a sound at this frequency. In contrast, it takes a bit more pressure to hear 15 kHz and gobs more to hear 20 Hz—at what we perceive as being the same sound level. This is what the famous Fletcher–Munson curves revealed long ago. In short, if you are going to turn down the volume, then you must crank up the lows (and turn up the highs a tad). See post 164 for more information. By the way, I actually mean it: follow the link and read the section titled "Loudness Distortion," as there I more fully detail the logic behind loudness controls.

The big problem with the loudness control that your grandfather enjoyed was that it often didn't work enough or it worked too much. Much like shoes, hats, and condoms, one size does not fit all. For example if you owned efficient horn-loaded loudspeakers, the old loudness control over compensated. If you owned low-efficiency acoustic-suspension loudspeakers, the old loudness control under compensated. Moreover, moving your stereo system to a larger or smaller room also messed with popper loudness compensation. Remember, the old loudness control could only be switched in or out of the signal path. It had no idea what the actual SPL of the playback was in your room. What we need is a variable loudness control, as you do know what the playback level is. First, we set the desired volume level, and then we adjust the amount of loudness compensation needed to restore tonal balance, starting low, increasing beyond optimal, then backing down to perfect. This is only possible, however, if we divorce the loudness control from the volume potentiometer.

Here is an example of an old-school loudness control, taken from a schematic in G. Randy Slone's excellent book, The Audiophile's Project Sourcebook (Tab Books 2002, figure 3.1, page 65), although I believe I first saw this topology in a Signetic's data sheet.

Note how—when we switch off the loudness compensation—the volume potentiometer functions as a simple volume control. When switched on, the potentiometer terminates into the loudness circuit, which introduces the most compensation at the lowest volume setting, but no compensation at full volume. This is one-size-must-fit-all setup. Instead, let's entirely ignore the volume control; indeed, let's remove it altogether and assume that the signal source is a DAC with built-in digital volume control (no doubt adjusted by remote control), which allows us to concentrate solely on the loudness control.

In addition, let's keep the in-out switch, as it is great fun to compare the two differing tonal perspectives at the flip of a switch.

Such an arrangement will only work if the sound level at around 3.6kHz remains constant as we adjust the amount of loudness compensation. The more loudness compensation we impose, the greater the insertion loss; thus, the need to increase the gain of the following line amplifier to undo the loss of signal amplitude.

When we switch the loudness compensation off, both ends of the potentiometer see 100% of the signal and the line-stage amplifier's gain falls to unity.

Okay, what sort of equalization plotlines do we get with such a circuit?

Note the 0dB baseline. Wait a minute, John, these lines do not match the Fletcher–Munson curves at all. They are not supposed to, as they should match the delta between curves. As we turn down the volume just a tad, the last thing we want is a huge boost in lows and highs; instead, we desire a slight adjustment to match the slight decrease in volume. As continue to bring down the volume, the more bass boosting we will need.

 

 

Too-Loud Loudness Compensation
Not just Wallace Simpson (aka Duchess of Windsor), but many hold to the belief that one can never be too thin or too rich. Well, for many audiophiles, music playback can never be too loud. Indeed, for non-audiophiles, an audiophile is someone who is hard of hearing that happens to be also rich. How many times have you sat listening to your friend's system and tried to say something, but your utterances could not be heard over the thunderous din? For many audiophiles, the volume control is actually the extra-detail control.

I remember once hearing four subwoofers powered by 500W amplifiers at a friend's house, the famous Mickey Hart Dafos CD playing at full volume, the track The Gates Of Dafos delivering what sounds like a upright piano tipped over or a huge drum kit dropped from the second story. His four-year-old daughter rushed into the room, wild-eyed, fearing that the roof had collapsed, her father dead under the wreckage. Much like the shooting range, ear protection should have been required.

Let's turn to a much less extreme scenario: playing a recording of a female folk singer softly singing and gently strumming her guitar. If she performed live in your living room, the SPL might never exceed 80dB. But given a high-res recording of her performance and $200,000 worth of audio gear, the SPL may never drop below 90dB. Just marvel at all that detail! The problem is that tonal balance is way off. Too much bass, too much highs. The once lovely and lilting voice now roars, bellowing as if the singer were seven-feet tall and 300lbs. The solution is an inverse loudness circuit, one that cuts the bass and highs, not boost them. Yes, this sounds a bit like someone arguing that we should be neither too thin nor too rich. Oscar Wilde was right: moderation in all things, including moderation.

But how do we design such a circuit? When I wrote post 164 back in 2009, I could not come up with a viable circuit. The problem was that I sought a purely passive circuit. Today is different, as I now realize that an inversion of the loudness control requires that mid-band frequencies centered at 3.6kHz get boosted, while DC and ultra-high frequencies remain constant. In other words, what we need is an active-passive setup, wherein two differing gain settings are used: higher gain and unity gain.

With the potentiometer at its bottommost position, the signal passes flat and at unity-gain. As we move the potentiometer's output up, we get more mid-band frequencies, but the same amount of low and high frequencies. Putting the inverted loudness control and the standard loudness control together requires either a center-tapped potentiometer or a rotary switch. Let's start out with a seven-position switch.

At the switch's center position, the unity-gain signal passes through flat. As we rotate the switch down, we get progressively more bass and highs; rotate up, more mid-band frequencies centered at 3.6kHz. When rotating up, the line-stage amplifier's gain must fall to unity-gain. When rotating down, the line-stage amplifier's gain must increase to maintain unity-gain mid-band frequencies centered at 3.6kHz.

Note the 0dB baseline.

The schematic shows OpAmps in use, but we can build a tube-based circuit easily enough.

The input stage offers a gain equal to about half of the triode's amplification factor (mu), so medium-mu triodes, such as the 12AU7 and 6SN7, should be used—unless, of course, you need more gain, in which case a higher-mu triode such as the 6AQ8 or 6DJ8 or 12AY7 or 12AT7 could be used. (This is a grounded-cathode amplifier with an active plate load, not an SRPP circuit, by the way.)

The two cathode-follower output stages see different levels of AC signal and DC voltages, the bottom cathode follower delivering unity-gain at its output. Note the shared 1k cathode resistor. The three resistors in a string between stages serve two purposes. The first is that the bottom two resistors (100k and 20k) function as a two-resistor voltage divider, so that 1/6th of the input stage's gain is delivered to the bottom cathode follower's grid. The second is that 120k resistor provides a small safety function, should the input tube be missing from its socket or suffer from an open heater element. In addition, we could lower all three resistor values equally to burn off some gain, if needed.

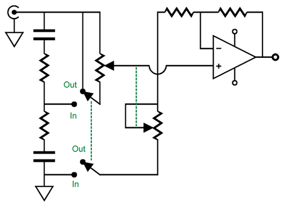
If building this circuit, I would use a 23-position, four pole rotary switch, which sell for hundreds of dollars at electron distributors, such as Mouser, but can be bought for under $40 at Amazon. Another possibility is to use a four-pole, twelve-throw rotary switch and a three-position rotary switch that would offer three options: standard loudness control, flat, and inverted loudness control. This setup would save on resistors and allow us to use a PCB-mount Grayhill 71AF30-04A12S 12T/4P rotary switch with gold-over-silver contacts.

What's missing is the following tube-based line-stage amplifier. This amplifier stage must offer variable gain, as when the loudness control is at its bottommost position, we will need a gain of 1:44.6 (33dB) to restore unity-gain output. The obvious solution is to use a grounded-cathode amplifier followed by a cathode follower, with an attenuator between stages.

The grounded-cathode amplifier input stage runs at full gain, which the volume potentiometer then attenuates before passing along the signal to the cathode follower. The large-valued terminating capacitor blocks the DC voltage from reaching ground. The problem with this circuit is distortion, as we create a lot of signal in the grounded-cathode amplifier, only to throw it away. A better and far sneakier solution is to vary the amount of degenerative negative feedback on the grounded-cathode amplifier, so huge output voltage swings are not needed. How do we do that? We alter the input stage's cathode resistor value.

Note the DC grid voltage of 20.8Vdc. Note the 3mA constant-current source, which auto-biases the grounded-cathode amplifier, but does not drag down the cathode signal. In other words, this grounded-cathode amplifier will produce no gain, as the constant-current source ensures a constant-current flow through the 66k plate resistor. To get a varying amount of gain, we need to introduce a varying amount of cathode resistor resistance, which AC terminates into ground. The potentiometer allows a wide range of signal gain, while the 100µF capacitor offers a low-impedance termination of AC signals, but no loss of DC cathode voltage.

Dang clever, no? Oops! I meant dang sneaky. (You are allowed to be dang sneaky, but not dang clever. But then, pride in others would not trouble us, if we were not ourselves prideful, as François de La Rochefoucauld pointed out four centuries ago.) In place of the potentiometer, I would use a rotary switch. The loudness functioning, either the standard or the inverted version, can use a linear potentiometer, but the needed variable cathode degeneration requires precise resistance values that more closely resemble a logarithmic taper. Putting it altogether looks like this:


Click on schematic to see enlargement

The volume control resides at the beginning, with the loudness circuitry nested between the two gain stages. Note that the two inverting gain stages cancel, so the output signal is non-inverting. Since we have gone this far, with tonal adjustment, what further sonic enhancement is easily possible? How about a stereo-width control?

I covered this topic long ago in post 33 and in post 279. The idea is simple: we can make a more narrow stereo image by blending the two channels together or wider by introducing cross-channel anti-phase signals.


Click on schematic to see enlargement

If we tied both channels together at the plates, we would get mono output; both cathodes together, extreme separation, with diminished center fill. One two-deck rotary switch would be needed.

If we used an input isolation, signal transformer at the input, we could add a phase-selection switch, with mute in the center position. Moreover, we could add a Tilt Control, allowing a tonal shift; and by using an A3 or ATTN-1 three-switch stepped attenuator, we would effectively have a balance control. Adding the stereo Attn-12 would prove an excellent choice for the subwoofer output.


Click on image to enlargement

In short, we would be quite a bit along the way to full sonic control—yet we would needed only four tubes. In a pretty enclosure and a $10k price tag, many audiophiles would die with smiles on their faces. Must it cost $10k? No. We could build the above for 1/20th the amount.

Wow.

Good.

Future.

Ears.

Happy.

 

 

 

 

 

Music Recommendation: Estonian Incantations 1
I have listened to many albums with the Estonian Philharmonic Chamber Choir, but I have never sought out their albums in particular. Recently, I did seek their albums out at Amazon Music. Plenty albums showed up for my sampling. I choose the 2019 album, Estonian Incantations 1. This is not your father's classical album, unless he listened to Leonard Bernstein's MASS—many did, in the early 70s, although it generally received bad reviews. What am I getting at? Electric guitars. Estonian Incantations 1 includes many guitars, fret-less, 7-string acoustic, and electric. Four contemporary Estonian composer's works are in display:

Vitsa ("Flogging"), concerto for electric guitar & mixed chorus
       I. A Charm against Flogging
     II. A Charm against Pain

Kas ma Sind leian? ("Will I Find You?"), for chamber chorus & 7-string acoustic guitar

See öö oli pikk ("The Night Was Long"), for chamber chorus & 3 electric guitars

Vaikusestki vaiksem ("Quieter than Silence"), for chamber chorus & 2 guitars

...teid täname ("...we thank you"), for mixed chorus & guitar improvisers

Definitely, give the last rack a listen. I cannot guess how well this music will age, but for right now, I enjoyed it immensely.

Amazon Music Service offers it 24-bit, 48kHz, if my memory is correct.

//JRB

 

Very few can imagine just how much hard work is required to make one of my posts. If you have any sort of inkling or intuition of what is involved, please think about supporting me at Patreon.

 

 

 

    

User Guides for GlassWare Software
Just click on any of the above images to download a PDF of the user guides. By the way, all the links for the PCB user guides shown at the right now work.

 

For those of you who still have old computers running Windows XP (32-bit) or any other Windows 32-bit OS, I have setup the download availability of my old old standards: Tube CAD, SE Amp CAD, and Audio Gadgets. The downloads are at the GlassWare-Yahoo store and the price is only $9.95 for each program.

http://glass-ware.stores.yahoo.net/adsoffromgla.html

So many have asked that I had to do it.

WARNING: THESE THREE PROGRAMS WILL NOT RUN UNDER VISTA 64-Bit or WINDOWS 7 & 8 & 10 or any other 64-bit OS.

I do plan on remaking all of these programs into 64-bit versions, but it will be a huge ordeal, as programming requires vast chunks of noise-free time, something very rare with children running about. Ideally, I would love to come out with versions that run on iPads and Android-OS tablets.

 

//JRB

   

 

 

 

I know that some readers wish to avoid Patreon, so here is a PayPal button instead. Thanks.

                                John Broskie

John Gives

Special Thanks to the Special 81

To all my patrons, all 81 of them, thank you all again. I want to especially thank

Concordio Anacleto

King Heiple

Kuldeep

Amy D. McNeil

Jason Stoddard

Kelvin Tyler

Dwight Warren

I am truly stunned and appreciative of their support.

In addition I want to thank the following patrons:

John Atwood

Hal Clark

Eduardo Fayad

Scott Fraser

Manny Gagliano

Mike Galusha

Richard Hansen

Andreas Hierzenberger

Erik Hoel

Dean Kayser

Tom Kelly

Thomas Kifowit

Frank Klapperich

Neil Kovacs

Przemek Lach

Robert

Ron Lee

偉良 林 (David Lin)

Amy D. McNeil

Joe Mooney

Seiichiro Nakakura

Larry Owens

John Puma

Paul Reid

Marty Reiss

Paulo Mario dos Santos Dias de Moraes

Michael Taylor

James Tiemann

Andrew White

Sergey Yegournov

All of your support makes a big difference. I would love to arrive at the point where creating my posts was my top priority of the day, not something that I have to steal time from other obligations to do. The more support I get, the higher up these posts move up in deserving attention.

 


Only $12.95
to keep track of your
tube and part collection

TCJ My-Stock DB

TCJ My-Stock DB helps you know just what you have, what it looks like, where it is, what it will be used for, and what it's worth. TCJ My-Stock DB helps you to keep track of your heap of electronic parts. More details.

Version 2 Improvements
  
List all of your parts in one DB.
    Add part Images.
    One-click web searches for part information.
    Vertical and horizontal grids.*
    Create reports as PDFs.*
    Graphs added 2D/3D: pie & bar.*
    More powerful DB search.
    Help system added.
    Editable drop-down lists for location, projects,         brands, styles, vendors and more.

     *User definable

Download for
XP to Win 10

For more information, please visit:

           www.glass-ware.com
 
www.tubecad.com           Copyright © 1999-2021 GlassWare           All Rights Reserved