John Broskie's Guide to Tube Circuit Analysis & Design

23 March 2010

NEW PCB 1: PS-5

a Simple Tube-Rectified Power Supply

I wasn't kidding when I said that it was simple, as the following schematic makes plain:

The configuration is classic tube power supply: 5Y3 tube rectifier (5AR4 or 5R4 or WE274B could be used), series anode resistors (R1 & R2), and a simple RC filter (R3 & C1/C4). The PCB requires that a center-tapped power transformer be used to establish the B+ voltage. In addition, the PCB requires a 5Vac winding to heat the rectifier. The PS-5 holds two 47µF/450V capacitors (C1 & C2) and a power resistor (R3). This power resistor can be replaced with a choke. To do so, leave R3 off the PCB and solder the external choke's two leads to R3's solder pads.

Many topologies, such as the Aikido and Broskie and White cathode followers or cascode or Aikido topology, use triodes standing atop one another, which makes referencing the heater power supply to the B+ power supply a small chore. With one tube atop another and a single heater power supply, the top and bottom heaters cannot share the same heater-to-cathode voltage relationships. With such totem circuits, the safest path is to reference the heater power supply to a voltage equal to one-fourth the B+ voltage; for example, 75V, when using a 300V power supply. The ¼ B-plus voltage ensures that both top and bottom triodes see the same magnitude of heater-to-cathode voltage. The easiest way to establish this voltage relationship is to attach the heater winding's center-tap to the "Heater Ref." pad on the PCB. If the heater winding does not offer a center-tap, then place two 1k resistors in series across the winding and attach the junction between both resistors to the pad labeled "Heater Ref." on the PCB.

Speaking of heaters, where is the heater power supply? There isn't one—well at least not on the PCB. Many power transformers intended for use in tube audio gear are woefully weak in heater winding current. Here is an example, a 6.3Vac @ 1A heater winding cannot deliver anywhere near 1A of DC current at 6.3Vdc. When using such a transformer with a 1A load, it's best to give up on using DC and settle for AC on the heaters. In addition, I know that there is an AC-heater fan club out there, as I often get e-mail from some of its members. Well, the PS-5 is just perfect for them. On the other hand, for those who enjoy a bit less humming with their music, the other new PCB, the PS-4, offers DC regulated heater voltage.

New PCB 2: PS-4 Tube Power Supply
On this small (4x4 in), extra thick (0.094 in), US-made PCB with 2 oz-copper traces resides both a simple high-voltage power supply and a low-voltage power supply and low-voltage regulator, with each finding its own raw power supply, including the rectifiers and power-supply reservoir capacitors.

The low-voltage regulator is meant to power the tube heaters; the high-voltage power supply, the rest of the tube circuit. The low-voltage regulator’s power supply is flexible enough to allow either a conventional full-wave-bridge and full-wave center-tapped rectifier arrangement or a two-rectifier voltage-doubler configuration, allowing for more latitude in power transformer selection; this regulator can be set to either 6.3V or 12V or 12.6V.

Just like the PS-5, the high-voltage portion of the PS-4 power supply uses a tube rectifier, a simple RC filter to achieve a fairly quiet B+ voltage, which can span from 200V to 380V. Once again, the series resistor can be replaced by an external choke. And just like the PS-5, the PS-4 can DC reference the heater regulator to ground or 1/4 of the B+ voltage or left floating, with only a shunting capacitor to ground. The PS-4 power supply PCB is equal to a PS-5 PCB and an H-PS-1 PCB welded together. It is not the equal to the Janus regulator, but then it is neither as expensive nor complex; in addition, it is much more flexible, as it can use any suitable series resistor value in its RC filter, whereas the Janus must use a 1500-ohm resistor.

In other words, add a power transformer and the PS-4 PCB makes the basis of a fine tube-circuit power supply, say a tube line-stage amplifier or headphone amplifier or crossover or, even, a small power amplifier.

 

EL84/6BQ5 Push-Pull Power Amplifier
Few tube amplifiers sound as sweet as two triode-connected EL84s in push-pull. These amazing little power tubes are quite efficient, requiring only 15Vpp to bring them to full output. Thus, with just a single input/phase-splitter tube, such as a 6N1P or 12AT7, we build a fine push-pull amplifier.

The 6N1P is a fine little tube and about 1Vpk of input signal will bring this amplifier to full output (about 8W) and no feedback loop is employed. The input stage and split-load phase splitter define a CCDA and present an equal amount of B+ noise to the output tubes' grids, which will help reduce the noise at the output. (By the way, the 0.47µF coupling capacitors could be replaced with something smaller, say 0.1µF.) I would use old Dynaco ST35 (also SCA-35) output transformers (about 8k P-to-P), which are stellar performers.

A single PS-4 power supply could easily power a stereo version of the amplifier shown above. I would use a 5AR4/GZ34 rectifier, because of its low internal rp. The power supply is shown below.

Note the use of a voltage doubler in the heater circuit. Why? The sad fact is that 6.3Vac is too low to establish a regulated 6.3Vdc. But when 6.3Vac is applied to the voltage doubler, the ensuing DC voltage can sustain a regulated 12Vdc output voltage, as the rectification loses are a smaller part of the 12V regulator's raw DC power supply voltage. The voltage doubler, unlike the federal government, does not work magic; it must pay for the doubled voltage by halving the winding's potential current output. In other words, the 6.3V@6A winding appears as a 12.6V@3A winding, which after rectification losses, can sustain a bit less than 2A of DC current demand.

 

EL34/6CA7 Push-Pull Power Amplifer
In fact a bigger tube power amplifier could use a PS-4 power supply, if the output tubes ran their heaters on AC, while the input and driver tubes ran their heaters on regulated DC. I can hear the Huh? that many are thinking after reading that last sentence. Let's say that you build a push-pull tube power amplifier that uses a total of four EL34s and four 6SN7s. Each EL34's heater draws 1.5A of current and each 6SN7 draws 0.6A of heater current, bringing the total to 8.4A! That is a lot of current. It's hard to find power transformer with more than 6A heater winding ratings. One of the three most common tube project construction errors I encounter is underestimating the power requirements for the power transformer.

(The other two most common tube project construction errors are not using grid-stopper resistors and applying too much voltage across heaters and power-supply capacitors. For example the power transformer that would supply 6.3Vac at 6A with a wall voltage of 115Vac might actually deliver 7.3vac with a 3A load and an actual wall voltage of 120Vac. And the power supply capacitors that are rated 450V often see 475Vdc when the intended tube rectifier has been replaced by solid-state rectifiers.)

The PS-4 power supply's heater regulator is current limited to about 2.5A, which will allow the 2.4A of current to pass for the four 6SN7 heaters in parallel. (My preference would be to place the heaters in series-parallel and use a 12V regulator output voltage instead, as the rectifier losses would constitute a smaller percentage of the raw DC voltage and I am sure the three-pin voltage regulator would be happier delivering only half the current.) Now, with the input and driver stage tube's heater power supply given over to the PS-4 power supply, a power transformer that holds a 6A heater winding can be used directly with the four EL34 output tubes.

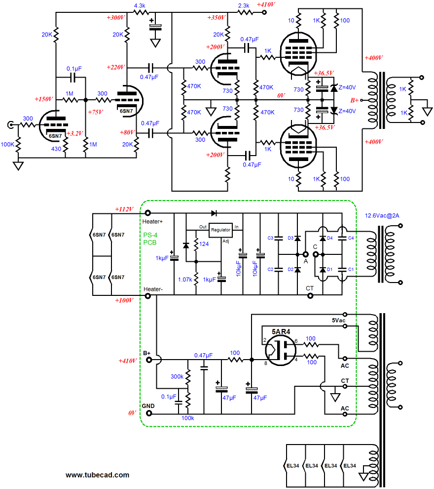
To forestall any e-mail asking for a schematic, here is one such possible circuit.

Closeup of schematic
Click on image to close up

(Speaking of e-mail, I have been killed lately with e-mail, gobs and gobs of it; every hour of the day pours forth more e-mail -- relentlessly, profusely pouring. This is mostly my fault, for two reasons: this website gets well over a million hits a month; so that's a lot of folks thinking about tubes, and the search engines casts big nets. And second, the site is so huge and unwieldy that most people do not realize that their question has already been answered in a previous blog entry or article or old Tube CAD Journal issue. In other words, this site desperately needs to be reorganized, restructured, and simplified.)

Back to circuits, the above schematic holds a few surprises; for example, the addition of the 1M resistor across 0.1µF coupling capacitor between the input tube and the split-load phase splitter and the inclusion zener diodes in the output stage. Starting at the end, the zeners set limits to the maximum rectification-induced increase in cathode bias voltage, as they place a 40V ceiling on the cathode resistor's bypass capacitor charging up during loud passages. The EL34s are triode-connected in the extreme, as both screen and G3 are connected to the plate through current-limiting resistors. The output tubes also get 10-ohm resistors before connecting to the primary. Why? It's a small bit of insurance. The resistors work as plate-stopper resistors that dampen out oscillations and they serve as last resort fuses, should the tube arc: better to lose a ten-cent resistor than a hundred-dollar output transformer.

Now we move the beginning, this amplifier's input stage uses both an Aikido-like technique to improve PSRR and a CCDA-like choice of the phase splitter plate and cathode resistor values to ensure a constant-current-draw conduction by the first two triodes. The input tube's cathode resistor was purposely left unbypassed and its value was selected to halve the B+ voltage (300Vdc) at input tube's plate. Thus, the triode and its unbypassed cathode resistor will define a virtual resistance equal to the 20k plate resistor, thereby halving the power-supply noise at the plate (and resulting in a gain equal to mu/2). This halved amount of power-supply noise is then cascaded into the split-load phase splitter, which unlike the typical split-load phase splitter setup, will pass the noise from both its outputs in phase and equal in magnitude. See blog 135 for more information.

The two 1M resistors split the halved B+ down to a quarter, which then provides the DC reference voltage for the split-load phase splitter. Since the phase splitter undergoes the same voltage swings as the input stage, the current swings though the phase splitter must match the input tube's, as the same 20k cathode resistor value is used I both circuits; but the current swing are in anti-phase between input tub and phase splitter, so the net current draw remains close to constant, thereby greatly relieving the power supply decoupling capacitor. Because the split-load phase splitter does realize unity gain, its slight diminishment of its input signal will subtract from this idealized result.

Math-fiends, like myself, can do the simple algebra to work out the exact AC power-supply noise ratio the input tube must establish with its plate resistor and the exact resistor value the split-load phase splitter must use for both its capacitor and plate resistors to bring about exact constant-current draw and exact power-supply noise splitting at the phase splitter's outputs. But the quick answer is that the higher the mu of the triode used as the input and phase-splitter triode, the less we have to worry.

From the phase splitter we move to the driver stage. The driver stage consists of two grounded-cathode amplifiers in parallel. Like the input stage, the driver stage also uses a 6SN7 and which also draws an anti-phase AC current between triodes, resulting in a constant DC current draw. These two equal amplifiers also provide a matched power-supply noise contribution their plates, which allows the common-mode noise to cancel in the output stage. The gain from the driver stage is a bit less than the input stage's mu/2. With 6SN7s (or 6CG7s) used throughout, the resulting total voltage gain presented to the output tubes' grids is close to 100, which might seem too high, but would be perfect for an amplifier that forwent an active line-stage amplifier. Or we could use the high gain to drive a negative feedback loop, thereby effectively reducing the amplifier's gain, distortion, and output impedance.

I would attach the feedback resistors not to the input tube's cathode, but to the driver tubes' cathodes. Although this configuration will result in higher distortion, the amplifier will prove much more stable, as the feedback loop will contain fewer reactive components. (This helps explain the two-resistor voltage divider on the output transformer's secondary, as shown in the schematic above. Since the secondary automatically provides a balanced output, why ruin it by grounding one lead.) If the two feedback resistors are added, the two 1k resistors across the secondary can be omitted.

The output transformer's secondary still offers a balanced output, as both terminals present an equal impedance to the load. Balanced in, balanced feedback, balanced out. I am just guessing at a suitable feedback resistor value and I am sure some tweaking will be needed, but this topology is wonderfully symmetrical.

By the way, I have built an entire power amplifier based on the circuit shown above, but which used a 12AX7 as the input/driver tube, with only a slight variation on this topology. It worked well and it included the following trick: remote feedback sensing.

The amplifier held four binding posts per channel: two for positive and negative outputs to the loudspeaker and two for feedback. Why? I got the idea from looking a regulated power supply schematics, which presented four terminals on a mono-polar DC output. And I found that the remote sensing of the signal appearing right at the loudspeaker terminals did much to undo the loudspeaker cable faults. The feedback sense cables only conducted a small fraction of the current that the main speaker cables delivered to the speakers, but they experienced the same voltage swings. Back in 1994, John Atwood wrote about this design in the rec.tubes user group:


Remote Sensing (was Remote Output Trans.)

I've been using feedback directly from the speaker terminals for several years now, and it works well. This idea was suggested to me by a fellow tube audiophile, John Broskie. Since no commercial amps (except the early Kenwood) are set-up for this, you will have to modify your own. However, there are some restrictions in the types of circuits that can use this technique. The output and feedback connections need to be isolated from each other, otherwise "ground-loop" effect reduce the effectiveness of the remote feedback. An ungrounded secondary of a tube-type output transformer works well here, as would a differential input stage. Also, there needs to be a single point where the feedback applies. The cathode resistor of the first stage of a tube amplifier works well. The concept of this technique is virtually identical to the remote-sensing capabilities of high-power or high-performance DC power supplies, and is well-described in the power-supply literature.

I've done the remote-sensing modification to a Dynaco Stereo-70, Mark III, and Eico HF-60. (In the case of the Dynacos, the driver circuit was replaced by an all-triode circuit, similar to the one in a Marantz 8B). In each case, I used two terminals of the 4-terminal speaker terminal strip for the amplifier output (I used only the impedance needed by my speakers, currently 8 ohms). The other two terminals are the feedback connections. The speaker wire is a fairly nondescript Monster-Cable-type. The feedback wire is surplus "aircraft-type wire", which was purchased in bulk from Fair Radio Sales. This wire is silver-plated coaxial, with a thin teflon inner insulation, and a woven nylon outer insulation. It is not an RF-type cable, but has good materials. And it is cheap! ($4.50 for 100 feet in their latest catalog.) There is nothing very special about the choice of wire here, just that the wire carrying the heavy current to the speaker should be reasonably-sized, and good quality, whereas the feedback wire doesn't need to carry so much current.

I used shielded feedback wire, but twisted-pair should work well, also. The impedance is pretty low, so electrostatic noise pick-up is not a big problem. The feedback wire should be twisted or coax to avoid magnetic field noise pick-up. The feedback wire is soldered to the speaker drive wire right at the spade lugs that connect to the speaker. The two wires are ty-wrapped together all the way back to the amplifier. There is no protection against open feedback wires or swapped wires, although protection circuits could be added. My tube amps have from 10 to 20 db of feedback, so opening the feedback loop is not too disastrous. Inverting the feedback would definitely cause oscillation, but the tube amps are pretty rugged. (The speakers may not be, though :-) Using a standard wiring order for the speaker connections on all my amps helps reduce the chance of a mix-up, but this circuit is not fool-proof, so, as with most interesting things in life, is a little bit dangerous. When using the modified amps with regular speaker cables, short jumper wires are used to connect the feedback connections to the amplifier output at the back of the amplifier.

I first tried the remote sensing technique with a heavily-modified Dynaco Stereo-70 driving Spica TC-50's, about five years ago. Since one of the most measurable effects of remote sensing is to reduce the effective resistance of the speaker cable, thereby increasing the damping factor, I expected main effect would be to tighten up the bass response. However, I was surprised to find that the main effect was to "open-up" the soundstage. The soundstage literally widened, and instrument placement was better defined. There did not seem to be much change in tonality. I wouldn't say I was "blown-away", but the improvement was definitely there. Several friends also noticed the improvement.

There is lots of room for experimentation in different speaker cables and feedback cables. I've only been using the combination described above. Could this technique make zip-cord sound good? Or does it work best with fancy cables? I am moving towards using less and less feedback in my amplifiers, so at some point the remote sensing may not be worthwhile. However, it would be good get other people's experiences with this technique. Has anyone else tried this?
                                                                                                          John Atwood

I used a flat, four-wire, solid-core loudspeaker cable from AudioQuest (F-14 was its name I believe). I tried using dissimilar cables, fat wire for the speakers and thin wire for the remote sensing, but I never liked the results, although in theory dissimilar cables should work best...or do we need a better theory? If flat, solid-core wire is not your cup of tea, you could try one of the many four-wire fancy speaker cables made instead. But is the setup safe? Even if the feedback sense wires were not used, the two 100-ohm resistors, which are normally shunted by the sense wires, come to the rescue, preventing the gain from climbing to open-loop levels. In other words, the remote sensing feedback wires are pretty much optional. Besides, we are not runing a lot of feedback here.

By the way, note that the loudspeaker terminals are now referenced to 5.5Vdc. The speaker driver ignores this DC voltage as it is a common-mode signal as far as it voice coil is concerned. No difference, no effect. Nor should we worry too much about this DC voltage as safety hazard, as 5Vdc is not a lot of voltage; 30V, 50V, 100V, on the other hand, is, so the sky is not the limit here. But even if we accidentally short one of the four amplifier speaker terminals to the chassis, the spark will be tiny, as the 3k feedback resistors greatly limit the maximum current flow into the grounded chassis (less than 2mA). By the way, with a 12AX7 in the input tube position, this floating DC voltage is a tiny 1.5Vdc. Of course, if the secondary holds a center tap, that tap can be grounded, which greatly reduce the DC present on the output terminals.

I started off with news about the two new power supply boards and I have ended with remote feedback sensing. Amazing. Both new power supply kits are available now at the GlassWare-Yahoo store.

 

Next Time
Expect news about other new items in the upcoming shipment of PCBs.

 

//JRB

     

 

 

 

Kit User Guide PDFs
Click image to download

BCF User Guide

Download PS-3 User Guide

Janus regulator user guide

E-mail from GlassWare Customers

Hi John,

I received the Aikido PCB today - thank you for the first rate shipping speed.
    Wanted to let you know that this is simply the best PCB I have had in my hands, bar none. The quality is fabulous, and your documentation is superb. I know you do this because you love audio, but I think your price of $39 is a bit of a giveaway! I'm sure you could charge double and still have happy customers.
     Looking forward to building the Aikido, will send some comments when I'm done!
   Thank you, regards
Gary

 

Mr Broskie,

I bought an Aikido stereo linestage kit from you some days ago, and I received it just this Monday. I have a few things to say about it. Firstly, I'm extremely impressed at the quality of what I've been sent. In fact, this is the highest quality kit I've seen anywhere, of anything. I have no idea how you managed to fit all this stuff in under what I paid for it. Second, your shipping was lightning-quick. Just more satisfaction in the bag, there. I wish everyone did business like you.

Sean H.


9-Pin & Octal PCBs

High-quality, double-sided, extra thick, 2-oz traces, plated-through holes, dual sets of resistor pads and pads for two coupling capacitors. Stereo and mono, octal and 9-pin printed circuit boards available.

Designed by John Broskie & Made in USA

Aikido PCBs for as little as $24

http://glass-ware.stores.yahoo.net/

 


Support the Tube CAD Journal

&

get an extremely powerful push-pull tube-amplifier simulator for

Only $29

TCJ Push-Pull Calculator
Version 2


Click on images to see enlargements



TCJ PPC Version 2 Improvements

       Rebuilt simulation engine
       Create reports as PDFs*
       More Graphs 2D/3D*
       Help system added
       Target idle current feature
       Redesigned array creation
       Transformer primary & secondary
              RDC inclusion
       Save user-defined transformer     
              definitions
       Enhanced result display
       Added array result grid

                                       *User definable


TCJ Push-Pull Calculator has but a single purpose: to evaluate tube-based output stages by simulating eight topologies’ (five OTL and three transformer-coupled) actual performance with a specified tube, power supply and bias voltage, and load impedance. The accuracy of the simulation depends on the accuracy of the tube models used and the tube math model is the same True Curves™ model used in GlassWare's SE Amp CAD and Live Curves programs, which is far more accurate than the usual SPICE tube model.

Download or CD ROM
Windows 95/98/Me/NT/2000/XP

For more information, please visit our Web site :
          
www.glass-ware.com

To purchase, please visit our Yahoo Store:
http://store.yahoo.com/glass-ware

 
www.tubecad.com           Copyright © 1999-2010 GlassWare           All Rights Reserved